Instance Verification Kit (IVK)
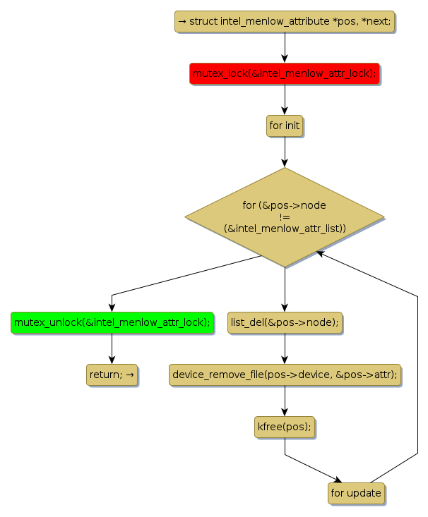
mutex lock @ [12352+36+/linux-3.19-rc1/drivers/platform/x86/intel_menlow.c]
Instance Signature: intel_menlow_attr_lock
|
The Matching Pair Graph:
|
|
Function Name
|
Control Flow Graph (CFG)
|
Events Flow Graph (EFG)
|
Source Correspondence
|
|
intel_menlow_unregister_sensor
|
|
|
[12267+30+/linux-3.19-rc1/drivers/platform/x86/intel_menlow.c]
|